如何正确处理被狗咬的伤口?
春节期间走亲访友是一件很平常的事情,不过我们还是要注意别人家的狗,防止被狗咬伤。
最近一名女子在走亲戚时被狗咬伤,有点轻微出血,当时周围人都在劝说去打疫苗,当事人也没在意,想起包里有创可贴,准备拿出来包在伤口上。
在医学院上学的表妹看到了,拉住被狗咬伤的女子说:“表姐,你糊涂,被狗咬伤后可不能直接贴创可贴呀,要赶紧清理伤口,走,我们先用肥皂水冲洗一下伤口,赶紧去打疫苗。”

01
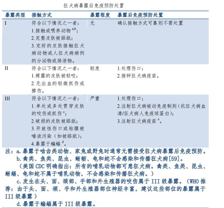
如何正确处理被狗咬的伤口?
被狗咬伤后应该立即用流动的水冲洗伤口,再进行消毒。
常见的处理方法如下:
1、伤口比较浅无明显出血,可用清水或肥皂水(肥皂打在伤口表面)对伤口充分冲洗至少15分钟,之后再用碘酒消毒伤口,及时就诊;
2、伤口严重或有出血,则尽快用手边洁净的毛巾、布条等止血(切忌用力挤压),及时到专业的犬伤门诊进行伤口处理;
3、根据接种医生指导,是否需要接种狂犬病疫苗和狂犬病人免疫球蛋白。

02
人二倍体细胞狂犬病疫苗(HDCV)
目前国内市场上的狂犬病疫苗主要有第二代原代细胞系(鸡胚)狂犬病疫苗、第三代传代细胞系(Vero细胞)狂犬病疫苗和第四代二倍体细胞系(人二倍体细胞)狂犬病疫苗三种。
其中人二倍体细胞狂犬病疫苗(HDCV)是WHO立场文件中明确推荐使用的疫苗,是国际公认的“金标准”。
人二倍体细胞取自于健康人胚胎肺组织,与人体同源性更高,无致瘤风险。
采用无DNA残留,无外源异种蛋白的人二倍体细胞基质,将大大有利于提高人体耐受性和安全性。

其实在我们生活中有很多人会认为我以前被狗咬过就没事,没必要打疫苗,太小题大做了。
殊不知,狂犬病是世上病死率最高的一种疾病,且尚无特效治疗手段,可以说狂犬病一旦发病,那死亡率几乎为100%。
世卫组织报告中指出,全球每年约55000人死于狂犬病,也就是每十分钟就有一人因狂犬病而丧命。因此自己被狗咬伤后是Ⅱ级、Ⅲ级暴露,及时接种狂犬病疫苗,万万不要存在侥幸的心理。
03
预防狂犬病,牢记3点
狂犬病是致死率极高的传染性疾病,因此日常做好预防很重要,远离狂犬病,可以从这三方面入手:
1、如果养宠物就要对它们负责,比如给宠物接种疫苗,平日带宠物出门要拴好绳,也注意不要随便弃养动物,减少流浪动物的数量。
2、害怕猫狗等宠物的人遇见猫狗时,要保持冷静,可以站着不动或缓慢走开,千万不要尖叫和跑动。
3、若不幸被动物抓伤咬伤,应当第一时间处理伤口,并尽快接种狂犬疫苗。
疫苗科普基地
点击“在看” 转发分享
一起懂苗苗,打苗苗