我国现行全部税种税率汇总

我国现行的税种共18个种,分别是:增值税、消费税、企业所得税、个人所得税、资源税、城市维护建设税、房产税、印花税、城镇土地使用税、土地增值税、车船税、船舶吨税、车辆购置税、关税、耕地占用税、契税、烟叶税、环保税。
本期导图财税整理了现行全部税种税率,以供大家工作查阅参考:
1.增值税

2.消费税

3.企业所得税

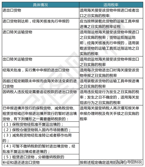
4.个人所得税
(1)税率表

(2)预扣率表

(3)特殊税率表

5.资源税

6.城市维护建设税

7.房产税

8.印花税

9.城镇土地使用税

注:各省、市、自治区直辖市人民政府,应当在上述税额幅度内,根据市政建设状况,经济繁荣程度等条件确定所辖地区的适用税额幅度。各市、县人民政府应当根据实际情况,将本地区土地划分为若干等级,在省、自治区、直辖市人民政府确定的税额幅度内,制定相应的适用税额标准,报省、自治区、直辖市人民政府批准执行。
10.土地增值税

11.车船税

注:1.车辆具体适用税率,由省、自治区、直辖市人民政府依据车船税法所附《车船税税目税额表》规定的税额幅度和国务院的规定确定。
2.船舶具体适用税率,由国务院依据车船税法所附《车船税税目税额表》规定的税额幅度内确定。
12.船舶吨税

注:自中华人民共和国境外港口进入境内港口的船舶(以下称应税船舶),应当依照本条例缴纳船舶吨税。
13.车辆购购置税

14.关税

具体实时税率查询可查询国家商务部官网:公共查询 外贸实务
15.耕地占用税


注:各省、自治区、直辖市耕地占用税的平均税额,按照本细则所附的《各省、自治区、直辖市耕地占用税平均税额表》执行。县级行政区域的适用税额,按照条例、本细则和各省、自治区、直辖市人民政府的规定执行。
16.契税



17.烟叶税

18.环保税

标签:
161
唐朝是怎么灭亡的? 古代的历史朝代,即便存在时间再长久,也还是会有消亡的一天。盛世唐朝也不例外,经历过海晏河清的安宁祥和,也经历过战乱频发,国力即便曾经强盛,最终也...
158
高情商的人怎么聊天?微信上和女生聊天技巧 所谓高情商是指一个人具有较高的EQ值,在聊天中具体可以表现为能控制自己的情绪,尊重别人,在聊天中化解尴尬,让别人感到舒适等行...
192
TVB人气港姐遭雪藏后复出!丰满好身材抢镜,前男友为其坠楼身亡 本文编辑剧透社:issac 未经授权严禁转载,发现抄袭者将进行全网投诉 近年来,TVB因丑闻遭雪藏的女艺人其实还是蛮...
199
张家口全国文物保护单位(六) 冬奥会与张家口(九十六) 冬奥会倒计时~23天 (开幕时间:2022.02.04--20:00) 泥河湾遗址群(一) 泥河湾遗址群 位于张家口市阳原县阳原盆地泥河湾层...
136
邓伦身高185,体重130斤,分享保持身材方法,网友:真自律 今天上网,满屏都是邓伦当伴郎的新闻,笑容还是那么好看迷人,身材依旧那么好,这是邓伦第4次当伴郎了,低调亲民,都...
172
9款超火Fresh馥蕾诗面膜整理合集,不盲买 #变美大作战##冬季好物推荐##新年开运穿搭#Fresh家面膜好多都是爆款,有的仙女选择就困难啦,今天把成分以及使用感给大家整理啦,仙女们自...
148
元角分换算大全 元角分换算大全 一、元与角、分的换算 1元=10角=100分 2元=20角=200分 3元=30角=300分 4元=40角=400分 5元=50角=500分 6元=60角=600分 7元=70角=700分 8元=80角=800分 9元=90角=900分 10元...
89
周口淮阳:这里荷花正美,淮阳城管与您不见不散 城下古濠水,清澄泓不流。嗟哉始封君,千古留一丘。宋朝的张耒用两句诗道出淮阳历史风景。今天,淮阳区万亩龙湖荷花悄然绽放,...
142
王老吉加多宝红罐之争渊源有自来 2014年底,王老吉、加多宝“红罐之争”在广东省高级法院法的一审判决中暂时落幕,法院判定红罐装潢所有权属于王老吉。这场持续了八百多个日夜...
66
天津-西青-「西青区」区域简介 【区位】位于天津市西南部,紧邻中心城区【功能定位】依托中部高新技术产业发展,未来可期【楼市特点】刚需和改善为主【交通概述】高速高铁四通...
181
贾静雯3个女儿,同一个妈不同一个爹,3人的颜值差距不是一般大 贾静雯带女儿咘咘参加综艺节目之后,不仅自己的人气大涨,更是让咘咘得到了大家的关注。 大家都知道贾静雯有过两...
151
国内机旅也搞礼拜攻势?猛士挂车设计装7天弹药,可无后勤作战 说起礼拜攻势这个说法,不少军迷肯定不陌生,这是在朝鲜战场上李奇微总结出的,大意就是说因为后勤补给的问题,...
147
改名黑泽志玲 颜值胖若两人 泯然众妇林志玲婚后到底经历了什么? 都说找一个日本妻子是一种享受,但是嫁一个日本老公之后,会变成什么样呢?曾经的千万人心目中的女神林志玲就...
142
幸福暖心早上好问候祝福语图片带字 最美清晨早安问候语祝福图片 1、青春,也许是要学会如何去把握自己的人生道路,做人要敢做敢当,可以有利于己,但要无损于他!最好的生活就...
181
孕妇街头生产路人撑起临时产房,路人:躺下1分钟孩子就出生了 10月14日,广东深圳,一位孕妇突感不适在街头生产,众人发现后用雨伞雨衣为她遮挡,撑起一个临时产房,助女子平安...
117
甄子丹年轻肌肉照片,不愧是武打明星! 看了甄子丹肌肉照片,你会感叹不会是武打明星。...
192
考试好运表情包~巴啦啦能量...
166
【毒品知识】什么是毒品? 根据《中华人民共和国刑法》第357条、《中华人民共和国禁毒法》第2条的规定:毒品是指鸦片、海洛因、甲基苯丙胺(冰毒)、吗啡、大麻、可卡因以及国家...
126
近代民间抄本——着眼历清婚元大全 清末民初手抄婚嫁择日书籍,着眼历清婚元大全,古人婚姻吉日良辰选择工具书。...
197
韩国女演员韩佳人 今天我们一起来看看,又一位韩国女演员韩佳人,你们看看这三张照片,漂不漂亮呢!有没有喜欢韩佳人的呢! 关注我,下面还有更精彩的故事等着你去看哦!...