Cancer Letters:围刺抑制内皮细胞GLO1促肿瘤血管正常化
北京中医药大学第三附属医院针灸微创肿瘤科黄金昶教授团队一直致力于肿瘤器官保留研究,着力点在针刺化疗增效。其科研团队最新研究发现,中国传统针刺疗法显著促三阴性乳腺癌血管正常化,并在效应时间窗内协同化疗增效。而且源于传统电针针刺,发现调控内皮细胞抗肿瘤血管生成的新靶点GLO1。此为团队临床针刺联合化疗增效的创新模式提供了坚实理论支撑。该科研成果有望为中西医结合肿瘤诊疗模式提供新方向和新手段。
Cancer Letters杂志(IF=9.1,中科院一区TOP期刊)2024年6月29日在线发表北京中医药大学针灸肿瘤研究所黄金昶教授与美国圣约翰大学陈哲生教授为通讯作者、万宇翔助理研究员为第一作者,题为“Electroacupuncture facilitates vascular normalization by inhibiting Glyoxalase1 in endothelial cells to attenuate glycolysis and angiogenesis in triple-negative breast cancer” 的研究论文,详细介绍了该科研成果。

研究结果表明,癌旁电针围刺能显著促进三阴性乳腺癌移植瘤血管正常化,并在干预后第三天效应最佳,该时点联合紫杉醇化疗能够显著增加抗肿瘤疗效。内皮细胞GLO1是电针围刺调控血管生成的关键靶点。研究负责人黄金昶教授表示:“针刺促肿瘤血管正常化的灵感来源于症积的‘瘤络瘀阻’理论与针刺‘祛瘀通络’,该研究具有传统的中医理论渊源和现代的围刺干预肿瘤微环境前沿理念,为中医理论指导下中西医结合的原始创新。本项研究为围刺联合化疗增效的中西医肿瘤协同治疗模式提供了重要的理论支持。基于针刺联合化疗的核心方向,我们临床已经开展针刺联合新辅助化疗/辅助化疗助力低位直肠癌患者降期保肛、乳腺癌患者术后保乳防复发以及妇科肿瘤患者阴道残端保留等独具特色的原创性工作,为广大肿瘤患者带来了新的希望。需要强调的是针刺促肿瘤血管正常化为针刺联合化疗的临床应用提供了坚实基础,同时研究发现针刺调控肿瘤血管生成的内皮细胞作用靶点GLO1是基于对细胞糖酵解代谢的调控途径,不同于目前的抗血管生成分子靶向药物作用点,这也是借力针刺发现新靶点一个典范、一个高效方法。”
针刺作为传统中医疗法的重要组成部分,已在中国应用数千年。根据WHO官方数据报道,目前针刺已经在全球103个国家广泛应用,并且已成为缓解肿瘤相关症状和治疗放化疗不良反应的重要非药物疗法之一。黄金昶教授团队长期从事中西医结合肿瘤临床实践和科学研究,希冀通过以针刺改善肿瘤微环境为抓手,推广针刺联合化疗的中西医结合创新模式,践行借力中医传承创新促进现代医学突破发展的自主研究道路,力图在低位直肠癌保肛控便、乳腺癌保乳防复发、妇科肿瘤阴道残端保留发挥引领作用。
肿瘤血管生成即肿瘤组织中已存在的微血管床芽生出新血管的系统过程,是肿瘤生长的重要限速因素。内皮细胞作为肿瘤血管结构的核心细胞组成,目前针对内皮细胞的靶向调控正从单纯干预血管生成因子逐步转向内皮细胞微环境的整体调节,特别是从调控内皮细胞糖酵解途径改善内皮细胞结构及功能,较为彻底实现抗肿瘤血管生成和促血管正常化。肿瘤血管正常化即通过合理地运用抗血管生成药物,促使肿瘤血管结构和功能趋于正常,使氧和药物更有效地运输到肿瘤细胞,从而提高化疗、放疗、免疫检测点抑制剂抗肿瘤疗效。
基于前期本团队研究发现针刺能显著促乳腺癌肿瘤局部药物浓度,且该效应可能与针刺改善肿瘤血管微循环有关,由此我们推测癌旁围刺可能对肿瘤血管有着促进结构和功能正常化的作用。基于该假说,我们通过活体光声成像联合离体组织检测确定癌旁围刺促血管正常化的效应及时间窗范围,并通过DIA蛋白组学联合非靶代谢组学筛选其出效应机制及作用关键靶点GLO1,从在体和离体两个维度验证阐明癌旁围刺下调关键靶点GLO1调控TNBC移植瘤血管的作用机理。

本研究发现电针干预后第3天,小鼠乳腺癌移植瘤血管密度显著下调,血管周细胞覆盖增加,内皮细胞间连接更加紧密,血管基底膜完整性改善,并且电针围刺在周细胞覆盖、内皮细胞黏附连接和基底膜覆盖方面优于贝伐珠单抗;同时,电针围刺还能在该时点有效改善肿瘤组织缺氧、减少血管通透性,促进血管灌注增加。从血管结构和功能均提示了针刺促进乳腺癌移植瘤血管正常化的作用效应。
基于针刺促乳腺癌移植瘤血管正常化的作用效应,研究者进一步在效应时间窗内外分别给予紫杉醇联合化疗发现,针刺在血管正常化时间窗内联合紫杉醇可显著提高抗肿瘤效果。

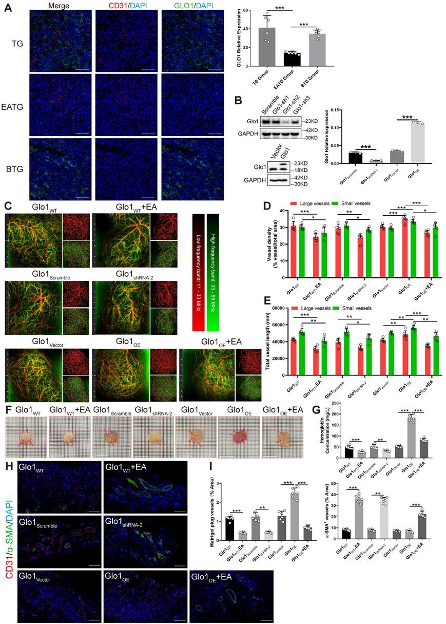
进一步,研究者通过DIA蛋白组学联合非靶向代谢组筛选出针刺促乳腺癌移植瘤血管正常化的关键途径之一:甲基乙二醛降解途径,该途径为糖酵解过程中的分支,其中乙二醛酶1(GLO1)是针刺作用的关键效应靶点。

针对筛选出的GLO1作用靶点,研究者通过免疫荧光双染配合流式分析共同验证了电针围刺对肿瘤血管内皮细胞GLO1的下调作用。进一步构建人脐静脉内皮细胞HUVECs的GLO1沉默/过表达稳转细胞系,并通过小鼠基质胶栓模型配合RSOM活体光声成像检测验证了针刺通过下调内皮细胞GLO1抑制血管生成并促进周细胞募集的效应。

研究者进一步通过药物抑制和基因沉默两个维度从细胞水平探索并验证了GLO1下调对内皮细胞血管生成的抑制作用,并且通过斑马鱼在体水平的GLO1沉默技术,充分验证了GLO1下调对整体脉管系统的抑制作用。
值得关注的是,抑制内皮细胞GLO1的表达能够显著增加周细胞的募集,这一发现对于肿瘤血管正常化内皮细胞与周细胞crosstalk的深入研究提供了方案,是具有源于中医原始创新的现代血管生物学研究新发现。

该研究新发现的GLO1有望通过增强血管靶向载体发展成为抗肿瘤血管生成的新靶点。该研究的顺利完成得益于国家自然科学基金、北京市自然科学基金、中华中医药学会青年人才托举项目以及北京中医药大学校级科研基金的大力支持。
未来研究,研究者将进一步探索明确内皮细胞GLO1下调对周细胞募集以及二者交互作用机制、电针围刺下调内皮细胞GLO1的作用机制。进一步为针刺联合化疗的中西医协同肿瘤创新模式提供更多更扎实的基础研究支撑,为中医原创思维助力现代科学生物靶标发现和拓展贡献我们的力量。
原文链接
https://doi.org/10.1016/j.canlet.2024.217094